XGCa
Functions
collisions.hpp File Reference
#include "grid.hpp"
#include "plasma.hpp"
#include "vgrid_distribution.hpp"
#include "col_grid.hpp"
#include "diag_f0_df.hpp"
Include dependency graph for collisions.hpp:
This graph shows which files directly or indirectly include this file:

Go to the source code of this file.

Functions

void subcycle_collisions (const CollisionGrid< DeviceType > &col_grid, const CollisionSpecies< DeviceType > &col_spall, double dt, const View< int *, CLayout, HostType > &n_subcycles_local, VertexList &assigned, const View< int *, CLayout, HostType > &converged_local, const VGridDistribution< HostType > &df0g_tmp, const View< double *, CLayout, HostType > &node_cost)
 
void collisions (const Grid< DeviceType > &grid, const DomainDecomposition< DeviceType > &pol_decomp, const VelocityGrid &vgrid, Plasma &plasma, const Moments &moments, const CollisionGrid< DeviceType > &col_grid, double dt, bool symmetric_f, const VGridDistribution< DeviceType > &f0_f, const VGridDistribution< DeviceType > &f0_df0g, const View< double *, CLayout, HostType > &node_cost, int gstep, DiagF0DF &diag_f0_df)
 

Function Documentation

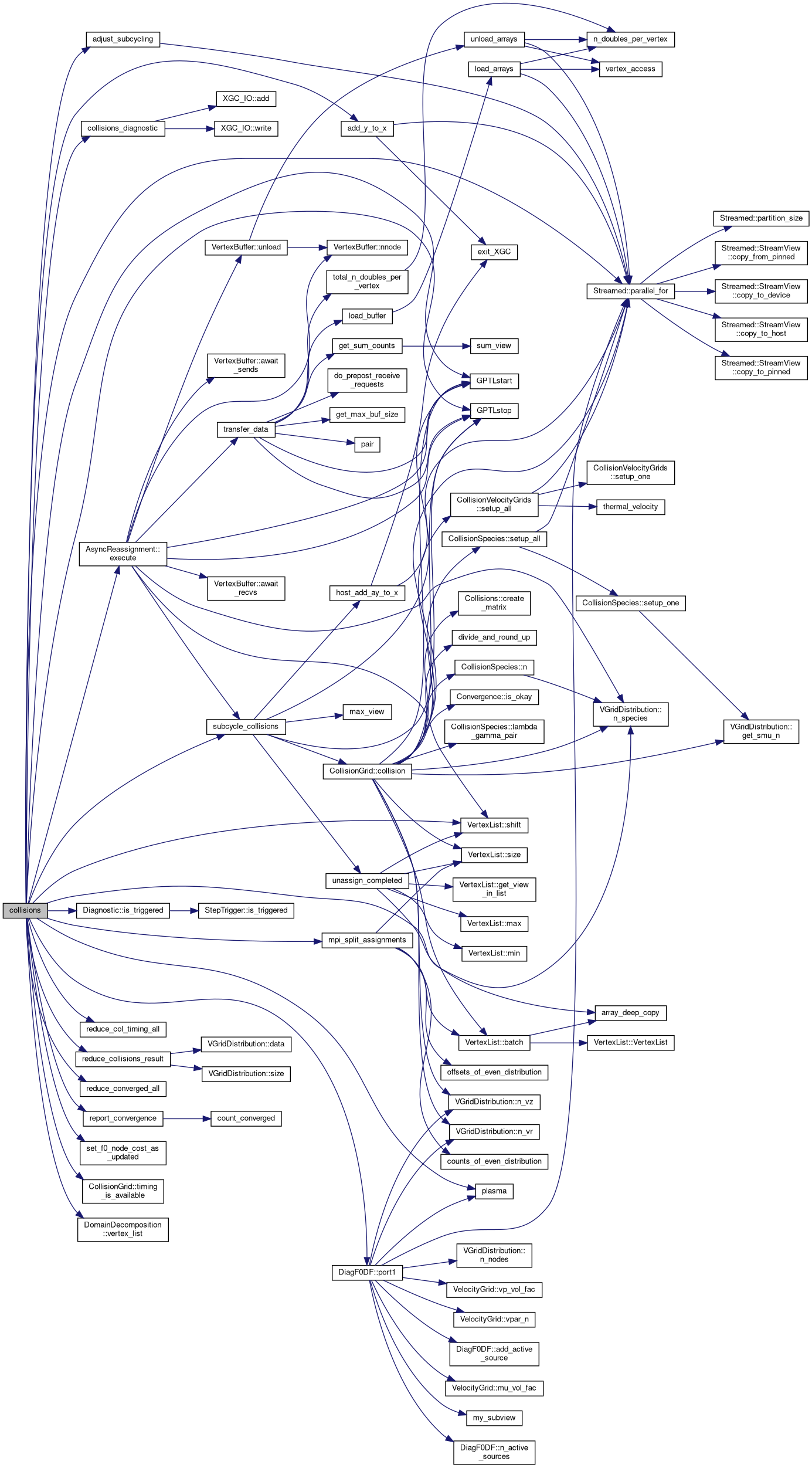
◆ collisions()

void collisions ( const Grid< DeviceType > &  grid,
const DomainDecomposition< DeviceType > &  pol_decomp,
const VelocityGrid vgrid,
Plasma plasma,
const Moments moments,
const CollisionGrid< DeviceType > &  col_grid,
double  dt,
bool  symmetric_f,
const VGridDistribution< DeviceType > &  f0_f,
const VGridDistribution< DeviceType > &  f0_df0g,
const View< double *, CLayout, HostType > &  node_cost,
int  gstep,
DiagF0DF diag_f0_df 
)
Here is the call graph for this function:
Here is the caller graph for this function:

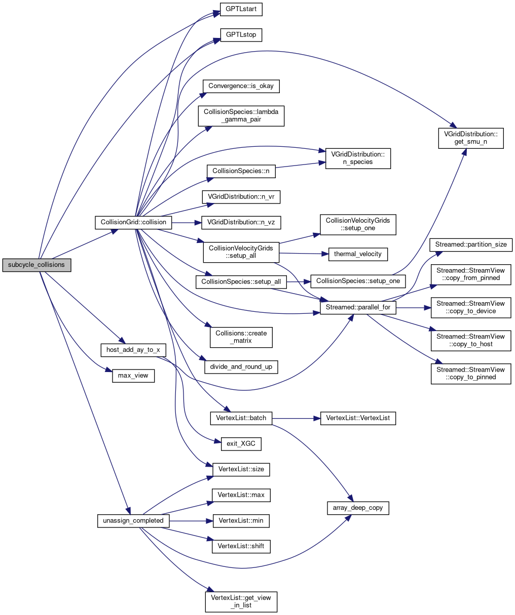
◆ subcycle_collisions()

void subcycle_collisions ( const CollisionGrid< DeviceType > &  col_grid,
const CollisionSpecies< DeviceType > &  col_spall,
double  dt,
const View< int *, CLayout, HostType > &  n_subcycles_local,
VertexList assigned,
const View< int *, CLayout, HostType > &  converged_local,
const VGridDistribution< HostType > &  df0g_tmp,
const View< double *, CLayout, HostType > &  node_cost 
)
Here is the call graph for this function:
Here is the caller graph for this function: