XGCa
Functions
split_weight_algorithm.hpp File Reference
#include "sml.hpp"
#include "magnetic_field.hpp"
#include "grid.hpp"
#include "electric_field.hpp"
#include "plasma.hpp"
#include "perturbed_B_field.hpp"
#include "sort.hpp"
#include "push_diagnostic.hpp"
#include "sheath.hpp"
#include "neutrals.hpp"
#include "domain_decomposition.hpp"
#include "charge.hpp"
#include "solvers.hpp"
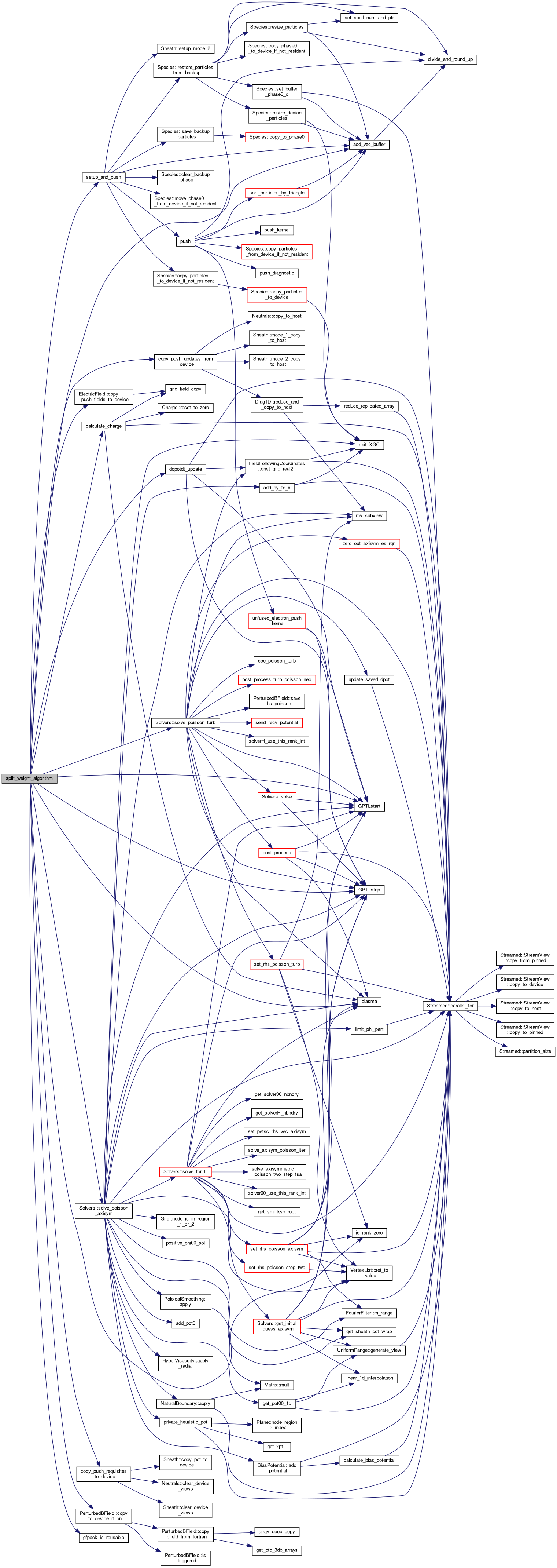
Include dependency graph for split_weight_algorithm.hpp:
This graph shows which files directly or indirectly include this file:

Go to the source code of this file.

Functions

void split_weight_algorithm (int ipc, int istep, bool diag_on, const Simulation< DeviceType > &sml, const Grid< DeviceType > &grid, const MagneticField< DeviceType > &magnetic_field, Plasma &plasma, const Solvers &solvers, ElectricField< DeviceType > &electric_field, PerturbedBField< DeviceType > &perturbed_B_field, Sheath< DeviceType > &sheath, const Neutrals< DeviceType > &neutrals, const PushDiagnostic< DeviceType > &diag, const HeatDiagnostics< DeviceType > &heat_diag, const Diag1D &diag_1d, const DomainDecomposition< DeviceType > &pol_decomp, Smoothing &smoothing, const VelocityGrid &vgrid, Charges &charges, const ParticleStream &particle_stream)
 

Function Documentation

◆ split_weight_algorithm()

void split_weight_algorithm ( int  ipc,
int  istep,
bool  diag_on,
const Simulation< DeviceType > &  sml,
const Grid< DeviceType > &  grid,
const MagneticField< DeviceType > &  magnetic_field,
Plasma plasma,
const Solvers solvers,
ElectricField< DeviceType > &  electric_field,
PerturbedBField< DeviceType > &  perturbed_B_field,
Sheath< DeviceType > &  sheath,
const Neutrals< DeviceType > &  neutrals,
const PushDiagnostic< DeviceType > &  diag,
const HeatDiagnostics< DeviceType > &  heat_diag,
const Diag1D diag_1d,
const DomainDecomposition< DeviceType > &  pol_decomp,
Smoothing smoothing,
const VelocityGrid vgrid,
Charges charges,
const ParticleStream particle_stream 
)
Here is the call graph for this function:
Here is the caller graph for this function: