XGC1
Functions/Subroutines
magnetic_field Module Reference

Functions/Subroutines

subroutine field (fld, t, rz_outside)
 Calculate field of a given point using interpolation funtions This is for the equilibrium and RMP magnetic fields only. The electric and perturbed magnetic fields are evaluated in efield_module. More...
 

Function/Subroutine Documentation

◆ field()

subroutine magnetic_field::field ( type(fld_type fld,
real (kind=8), intent(in)  t,
logical, intent(out)  rz_outside 
)

Calculate field of a given point using interpolation funtions This is for the equilibrium and RMP magnetic fields only. The electric and perturbed magnetic fields are evaluated in efield_module.


first created : 2000/10/19 last modified : 2006/02/01 B->-B routine added (commented out) time dependance of field is added (2002/6/19) 2006/02/01 fld module update 2002/09/10 code optimization for speed 2002/11/18 code modification for gxc


Parameters
[in,out]fldSingle position field data structure, type(fld_type)
[in]tCurrent time, real(8)
[out]rz_outsideFlag indicating whether a position is valid or not, logical
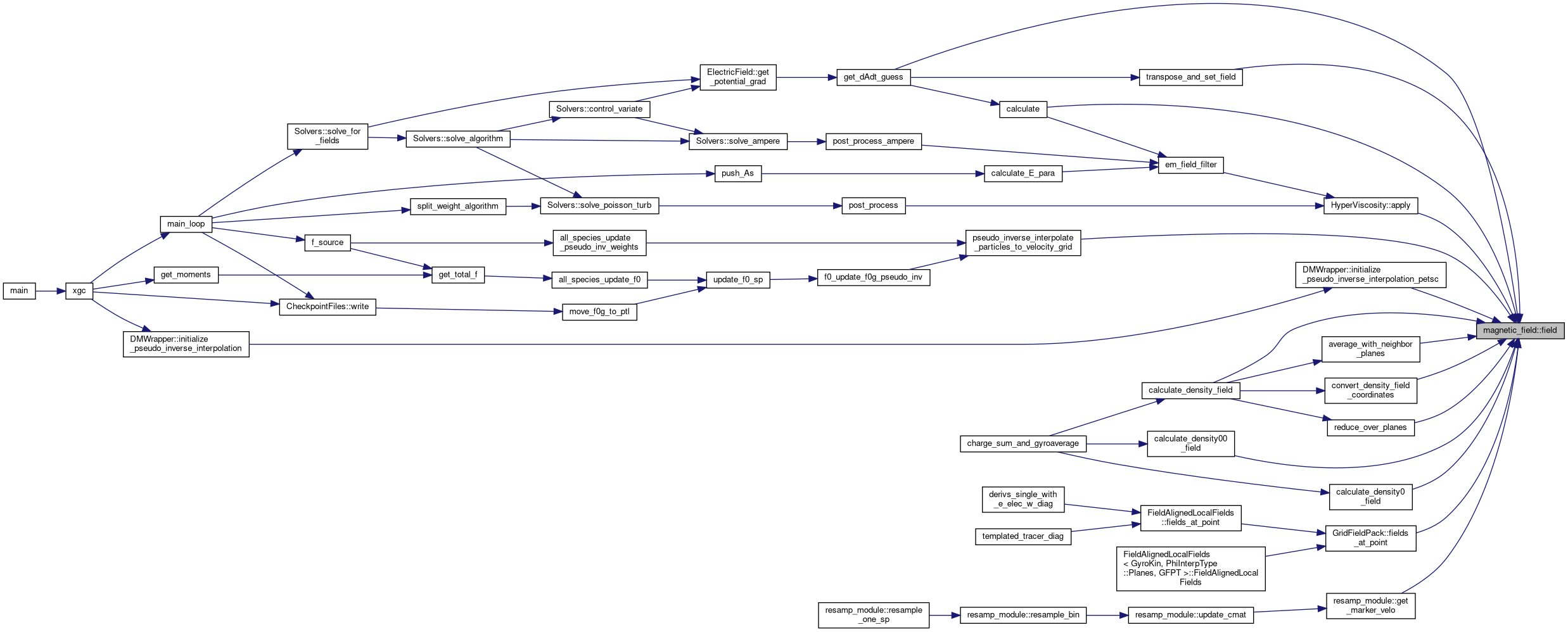
Here is the call graph for this function:
Here is the caller graph for this function: