| 
    XGCa
    
   | 
 
Functions/Subroutines | |
| subroutine | init_perf_monitor () | 
| subroutine | flush_perf_monitor (istep) | 
| subroutine | finish_perf_monitor () | 
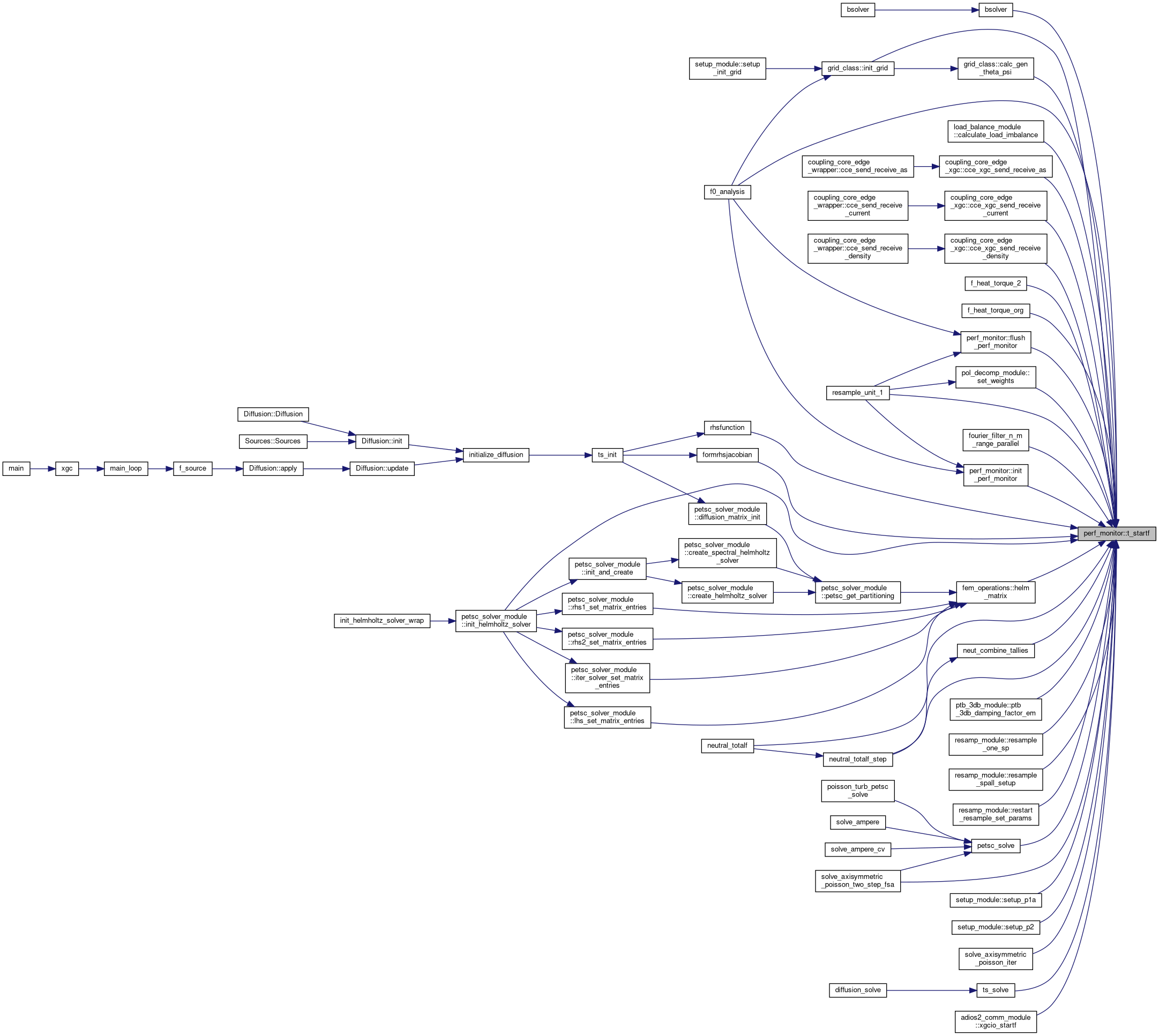
| subroutine | t_startf (eventname) | 
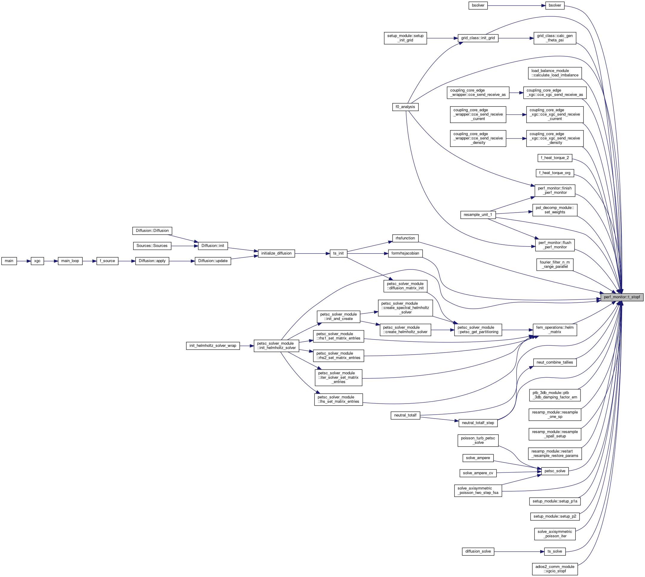
| subroutine | t_stopf (eventname) | 
| subroutine | t_adj_detailf (adjustment) | 
| subroutine | t_set_prefixf (prefix_string) | 
| subroutine | t_unset_prefixf () | 
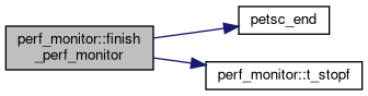
| subroutine perf_monitor::finish_perf_monitor | 


| subroutine perf_monitor::flush_perf_monitor | ( | integer, intent(in), value | istep | ) | 


| subroutine perf_monitor::init_perf_monitor | 


| subroutine perf_monitor::t_adj_detailf | ( | integer, intent(in) | adjustment | ) | 

| subroutine perf_monitor::t_set_prefixf | ( | character(len=*), intent(in) | prefix_string | ) | 

| subroutine perf_monitor::t_startf | ( | character(len=*), intent(in) | eventname | ) | 

| subroutine perf_monitor::t_stopf | ( | character(len=*), intent(in) | eventname | ) | 

| subroutine perf_monitor::t_unset_prefixf | 
