|
XGCa
|
This module contains functions to construct finite element matrices for Helmholtz type equations div(alpha grad(X)) + beta X = gamma, and evaluate div(grad_RZ(X)) and v.grad_RZ(X) operations. More...
Data Types | |
| interface | helm2dElem_cpp |
Functions/Subroutines | |
| subroutine | b_dot_grad_u (bdotgradu, b1, b2, uu, grid) |
| subroutine | helm_mat_set_tri_values (nnode, arr, ind, is_in, bcflag, xgc_petsc, xgc_petsc_bd, lowbs, highbs, bs, scale_vec, scale_v, low1, idx, jdx, Amat, ierr) |
| subroutine | check_symmetric (nnode, arr, is_in, bcflag, set_bmat, xgc_petsc, bs, lowbs, highbs, ind) |
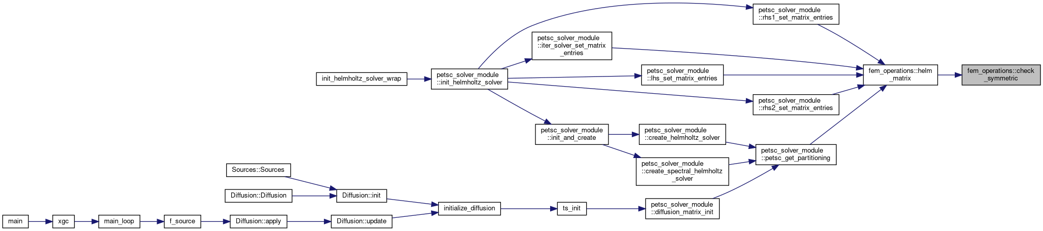
| subroutine | helm_matrix (grid, Amat, b_factors, alpha, beta, ntor, set_bmat, bd, bcflag, xgc_petsc, xgc_petsc_bd, bs, idx, jdx, scale_vec, mat_assemble, ierr) |
| This routine sets up the matrix for the LHS of a Helmholtz equation of the form \(\nabla\cdot\left( \alpha\nabla_\perp\phi\right) + \beta \phi\). The routine loops over triangles, evaluates the stiffness matrix of the problem for the element and then proceeds to populate the RHS matrix of the Helmholtz equation with the proper entries of the stiffness matrix. In order to limit the computing time spent on this, triangles that are completely outside of the mesh area assigned to an MPI rank are skipped. More... | |
| subroutine | diff_matrix (grid, Amat, D, pinch_v, pinch_factor, geo_factors, bd, bcflag, mass_flag, pinch_flag, indirect_pinch_flag, xgc_petsc, bs, idx, jdx, scale_vec, mat_assemble, ierr) |
| Sets up the matrix elements of the RHS of Fick's law for diffusive transport with a pinch velocity: \( \frac{\partial F}{\partial t} = \nabla \cdot \left[ \boldsymbol{D}.\nabla F - F \boldsymbol{v}_p \right] \) with the diffusion tensor \( D_{ij} = D(\psi,\theta) (\hat{\boldsymbol{\psi}} \otimes \hat{\boldsymbol{\psi}}) \), where \( D(\psi,\theta) \) is a scalar function of the radial and poloidal coordinate, and \( \hat{\boldsymbol{\psi}}=\nabla\psi/|\nabla \psi|. @param[in] grid XGC grid data structure, type(grid_type) @param[out] Amat PETSc matrix to store the diffusion operator, (PETSc Mat) @param[in] D Diffusion coefficient, real(8) @param[in] pinch_v Particle pinch velocity, real(8) @param[in] pinch_factor Prefactor of the pinch term (1 in density and momentum, 5/3 in temp. eq.), real(8) @param[in] geo_factors Geometrical factors needed for diffusivity and pinch velocity @param[in] bd Solver boundary @param[in] bcflag Whether inhomogeneous boundary conditions are used, logical @param[in] mass_flag Whether the mass matrix or diffusion matrix is computed, logical @param[in] pinch_flag Whether a pinch term is included (\)\nabla\cdot\left(\boldsymbol{v}_p X\right) \(), logical @param[in] indirect_pinch_flag Whether an indirect pinch term (i.e., conservation term from pinch of lower moment) is included (\)\boldsymbol{v}_p \cdot \nabla X. More... | |
| subroutine | fsa_21_t_matrix (grid, Amat, bcflag, xgc_petsc, petsc_xgc_bd, mat_assemble, ierr) |
| This routine sets up the matrices for computing the flux surface average of a 2d scalar field: \( \langle \phi \rangle \). Contributions from the interior vertices and boundary vertices are handled by separate matrices. The matrices are constructed as the transpose of what is to be applied to vectors representing the interior vertices and boundary vertices. More... | |
| subroutine | fsa_12_matrix (grid, Amat, bcflag, xgc_petsc, petsc_xgc_bd, mat_assemble, ierr) |
| This routine sets up the matrices for placing 1d surface data onto a 2d scalar field. Placement onto interior vertices and boundary vertices are handled by separate matrices. More... | |
This module contains functions to construct finite element matrices for Helmholtz type equations div(alpha grad(X)) + beta X = gamma, and evaluate div(grad_RZ(X)) and v.grad_RZ(X) operations.
| subroutine fem_operations::b_dot_grad_u | ( | real (kind=8), dimension(grid%nnode), intent(out) | bdotgradu, |
| real (kind=8), dimension(grid%nnode), intent(in) | b1, | ||
| real (kind=8), dimension(grid%nnode), intent(in) | b2, | ||
| real (kind=8), dimension(grid%nnode), intent(in) | uu, | ||
| type(grid_type), intent(in) | grid | ||
| ) |
| [out] | bdotgradu | Output function \(\boldsymbol{B}\cdot\nabla f(R,Z)\) (w/o toroidal component): \(B_R \partial f/\partial R + B_Z \partial f/\partial Z\), real(8) |
| [in] | b1 | Major radial component of B ( \(B_R\)), real(8) |
| [in] | b2 | Vertical component of B ( \(B_Z\)), real(8) |
| [in] | uu | Input function \(f(R,Z)\), real(8) |
| [in] | grid | XGC grid data structure, type(grid_type) |

| subroutine fem_operations::check_symmetric | ( | integer, intent(in) | nnode, |
| dimension(3,3), intent(in) | arr, | ||
| logical, dimension(3), intent(in) | is_in, | ||
| logical, intent(in) | bcflag, | ||
| logical, intent(in) | set_bmat, | ||
| dimension(nnode), intent(in) | xgc_petsc, | ||
| intent(in) | bs, | ||
| intent(in) | lowbs, | ||
| intent(in) | highbs, | ||
| ind | |||
| ) |

| subroutine fem_operations::diff_matrix | ( | type(grid_type), intent(in) | grid, |
| intent(inout) | Amat, | ||
| real (kind=8), dimension(grid%ntriangle), intent(in) | D, | ||
| real (kind=8), dimension(grid%ntriangle), intent(in) | pinch_v, | ||
| real (kind=8), intent(in) | pinch_factor, | ||
| real (kind=8), dimension(3,grid%ntriangle), intent(in) | geo_factors, | ||
| integer, dimension(grid%nnode), intent(in) | bd, | ||
| logical, intent(in) | bcflag, | ||
| logical, intent(in) | mass_flag, | ||
| logical, intent(in) | pinch_flag, | ||
| logical, intent(in) | indirect_pinch_flag, | ||
| dimension(grid%nnode), intent(in) | xgc_petsc, | ||
| intent(in) | bs, | ||
| intent(in) | idx, | ||
| intent(in) | jdx, | ||
| scale_vec, | |||
| logical, intent(in) | mat_assemble, | ||
| intent(out) | ierr | ||
| ) |
Sets up the matrix elements of the RHS of Fick's law for diffusive transport with a pinch velocity: \( \frac{\partial F}{\partial t} = \nabla \cdot \left[ \boldsymbol{D}.\nabla F - F \boldsymbol{v}_p \right] \) with the diffusion tensor \( D_{ij} = D(\psi,\theta) (\hat{\boldsymbol{\psi}} \otimes \hat{\boldsymbol{\psi}}) \), where \( D(\psi,\theta) \) is a scalar function of the radial and poloidal coordinate, and \( \hat{\boldsymbol{\psi}}=\nabla\psi/|\nabla \psi|. @param[in] grid XGC grid data structure, type(grid_type) @param[out] Amat PETSc matrix to store the diffusion operator, (PETSc Mat) @param[in] D Diffusion coefficient, real(8) @param[in] pinch_v Particle pinch velocity, real(8) @param[in] pinch_factor Prefactor of the pinch term (1 in density and momentum, 5/3 in temp. eq.), real(8) @param[in] geo_factors Geometrical factors needed for diffusivity and pinch velocity @param[in] bd Solver boundary @param[in] bcflag Whether inhomogeneous boundary conditions are used, logical @param[in] mass_flag Whether the mass matrix or diffusion matrix is computed, logical @param[in] pinch_flag Whether a pinch term is included (\)\nabla\cdot\left(\boldsymbol{v}_p X\right) \(), logical @param[in] indirect_pinch_flag Whether an indirect pinch term (i.e., conservation term from pinch of lower moment) is included (\)\boldsymbol{v}_p \cdot \nabla X.


| subroutine fem_operations::fsa_12_matrix | ( | type(grid_type) | grid, |
| Amat, | |||
| logical, intent(in) | bcflag, | ||
| dimension(grid%nnode), intent(in) | xgc_petsc, | ||
| dimension(grid%nnode), intent(in) | petsc_xgc_bd, | ||
| logical, intent(in) | mat_assemble, | ||
| intent(out) | ierr | ||
| ) |
This routine sets up the matrices for placing 1d surface data onto a 2d scalar field. Placement onto interior vertices and boundary vertices are handled by separate matrices.
| [in] | grid | XGC grid data structure, type(grid_type) |
| [out] | Amat | matrix for placing surface data onto interior vertices when bcflag=.false. or for placing surface data onto boundary vertices when bcflag = .true., PETSc Mat |
| [in] | bcflag | Flag to set either boundary matrix (true) or interior matrix (false), logical |
| [in] | xgc_petsc | Mapping from XGC vertex index to PETSc equation number, integer |
| [in] | petsc_xgc_bd | Mapping from PETSc equation number to vertex index on solver boundary, integer |
| [in] | mat_assemble | Whether to run the final matrix assembly, logical |
| [in] | ierr | Exit status, PETSc error type |

| subroutine fem_operations::fsa_21_t_matrix | ( | type(grid_type) | grid, |
| Amat, | |||
| logical, intent(in) | bcflag, | ||
| dimension(grid%nnode), intent(in) | xgc_petsc, | ||
| dimension(grid%nnode), intent(in) | petsc_xgc_bd, | ||
| logical, intent(in) | mat_assemble, | ||
| intent(out) | ierr | ||
| ) |
This routine sets up the matrices for computing the flux surface average of a 2d scalar field: \( \langle \phi \rangle \). Contributions from the interior vertices and boundary vertices are handled by separate matrices. The matrices are constructed as the transpose of what is to be applied to vectors representing the interior vertices and boundary vertices.
| [in] | grid | XGC grid data structure, type(grid_type) |
| [out] | Amat | matrix for computing the contribution to the surface from interior vertices when bcflag=.false. and for computing the contribution to the surface from boundary vertices when bcflag=.true., PETSc Mat |
| [in] | bcflag | Flag to set either boundary matrix (true) or interior matrix (false), logical |
| [in] | xgc_petsc | Mapping from XGC vertex index to PETSc equation number, integer |
| [in] | petsc_xgc_bd | Mapping from PETSc equation number to vertex index on solver boundary, integer |
| [in] | mat_assemble | Whether to run the final matrix assembly, logical |
| [in] | ierr | Exit status, PETSc error type |

| subroutine fem_operations::helm_mat_set_tri_values | ( | integer, intent(in) | nnode, |
| arr, | |||
| ind, | |||
| logical, dimension(3) | is_in, | ||
| logical | bcflag, | ||
| dimension(nnode), intent(in) | xgc_petsc, | ||
| dimension(nnode), intent(in) | xgc_petsc_bd, | ||
| intent(in) | lowbs, | ||
| intent(in) | highbs, | ||
| intent(in) | bs, | ||
| scale_vec, | |||
| dimension(:), pointer | scale_v, | ||
| intent(in) | low1, | ||
| intent(in) | idx, | ||
| intent(in) | jdx, | ||
| intent(inout) | Amat, | ||
| intent(inout) | ierr | ||
| ) |

| subroutine fem_operations::helm_matrix | ( | type (grid_type), intent(in) | grid, |
| intent(inout) | Amat, | ||
| real (kind=8), dimension(grid%ntriangle, 6), intent(in) | b_factors, | ||
| real (kind=8), dimension(grid%ntriangle), intent(in) | alpha, | ||
| real (kind=8), dimension(grid%ntriangle), intent(in) | beta, | ||
| integer, intent(in) | ntor, | ||
| logical, intent(in) | set_bmat, | ||
| integer, dimension(grid%nnode), intent(in) | bd, | ||
| logical, intent(in) | bcflag, | ||
| dimension(grid%nnode), intent(in) | xgc_petsc, | ||
| dimension(grid%nnode), intent(in) | xgc_petsc_bd, | ||
| intent(in) | bs, | ||
| intent(in) | idx, | ||
| intent(in) | jdx, | ||
| scale_vec, | |||
| logical, intent(in) | mat_assemble, | ||
| intent(out) | ierr | ||
| ) |
This routine sets up the matrix for the LHS of a Helmholtz equation of the form \(\nabla\cdot\left( \alpha\nabla_\perp\phi\right) + \beta \phi\). The routine loops over triangles, evaluates the stiffness matrix of the problem for the element and then proceeds to populate the RHS matrix of the Helmholtz equation with the proper entries of the stiffness matrix. In order to limit the computing time spent on this, triangles that are completely outside of the mesh area assigned to an MPI rank are skipped.
| [out] | Amat | Helmholtz matrix, PETSc Mat |
| [in] | alpha | Factor \(\alpha\) in Helmholtz operator at triangle center, real(8) |
| [in] | beta | Factor \(\beta\) in Helmholtz operator at triangle center, real(8) |
| [in] | ntor | Toroidal mode number or the Fourier mode to be solve (spectral solver only) |
| [in] | set_bmat | If true, the off-diagonal block of the 2x2 spectral solver matrix is constructed |
| [in] | grid | XGC grid data structure, type(grid_type) |
| [in] | bd | Solver boundary |
| [in] | bcflag | Flag indicating the type of boundary condition used, integer |
| [in] | xgc_petsc | Mapping from XGC vertex index to PETSc equation number, integer |
| [in] | xgc_petsc_bd | Mapping from XGC vertex index on the solver boundary to PETSc equation number |
| [in] | bs | Block size of the matrix in which to add the Helmholtz operator, PETSc int |
| [in] | idx | Block row index at which to add the Helmholtz operator, PETSc int |
| [in] | jdx | Block column index at which to add the Helmholtz operator, PETSc int |
| [in] | scale_vec | Scaling vector for scaling the rows of Amat, PETSc Vec |
| [in] | mat_assemble | Whether to run the final matrix assembly, logical |
| [in] | ierr | Exit status, PETSc error type |

