| 
    XGCa
    
   | 
 
Plasma EQuilibrium module (prefix EQ) (1) Magnetic equilibrium information (from eqd file usually) (2) Density and temperature (+flow) profiles (from .prf file) More...
Data Types | |
| type | lin_interp | 
| type | eq_ftn_type | 
Functions/Subroutines | |
| subroutine | force_eq_den_quasi_neutral (spi, spn, charge) | 
| logical function | is_rgn12 (r, z, psi) | 
| logical function | is_rgn1 (r, z, psi) | 
| subroutine | eq_ftn_type_allocation (isp, nsp) | 
| subroutine | eq_ftn_setup (ftn) | 
| setup eq_ftn functions ftnshape determines analytic function shape. (-1 is for file input). shape 0: constant. return v1 shape 1: hyperbolic tanh. x1 - center of hyperbolic tanh, x2 - width of tanh v1 - pedestal top (left), v2 - pedestal bottom (right) shape 2: linear function line which passes (x1,v1), (x1+x2,v2). x2 is delta shape 3: exponential tanh. A * exp(B * w tanh( (r0-r)/w)) x1 = r0, x2 = w, x3=w/B, v1 = A, v2 = B shape 4: modified hyperbolic tanh : sqrt linear + tanh  More... | |
| recursive real(8) function | eq_ftn (p, r, z, ftn) | 
| real(8) function | eq_dftn (p, r, z, ftn) | 
| subroutine | init_ftn_spline (ftn) | 
| subroutine | init_ftn_spline_with_data (ftn, num, psi_in, var) | 
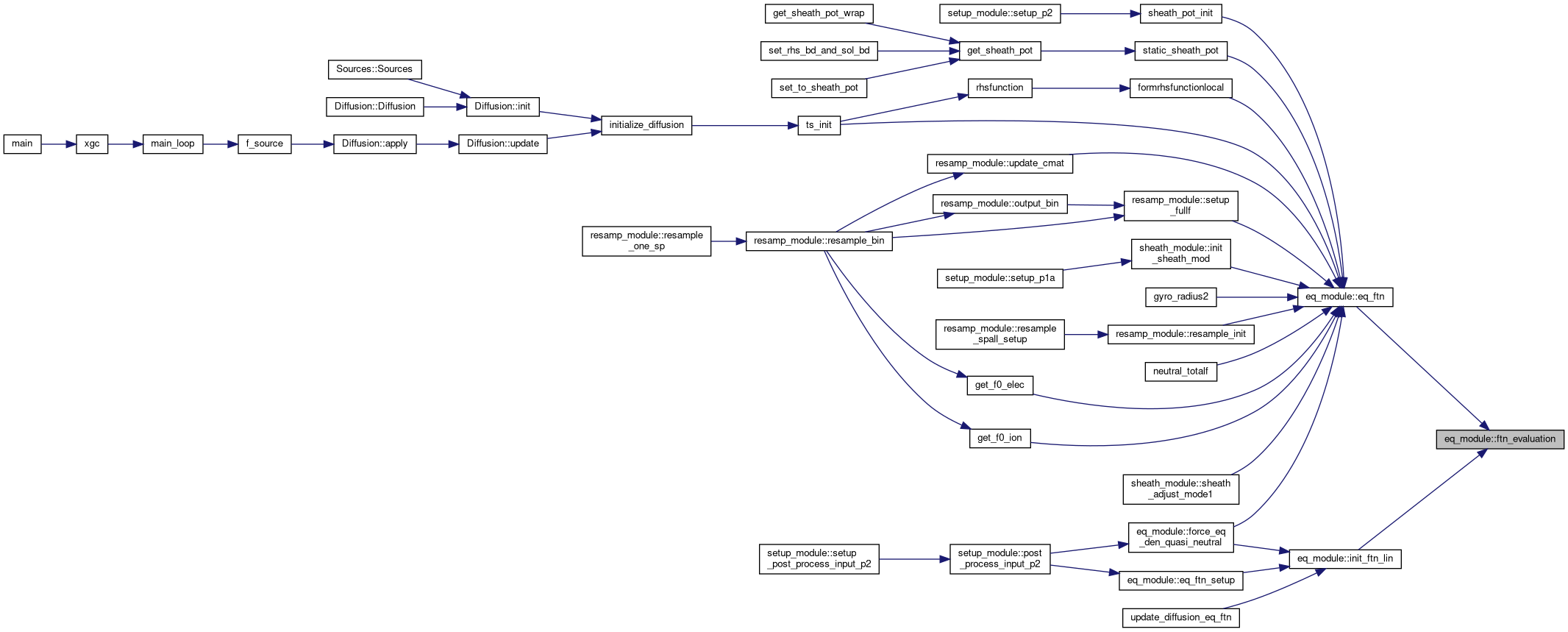
| subroutine | ftn_evaluation (spl, psi, val) | 
| subroutine | ftn_derivative (spl, psi, der, val) | 
| subroutine | init_ftn_lin (ftn) | 
| subroutine | ftn_evaluation_lin (lin, psi, val) | 
| subroutine | ftn_derivative_lin (lin, psi, val) | 
Variables | |
| character(len=80) | eq_filename ='eq.h5' | 
| eq_filename is the name of the eqd input (output for M3D-C1 input) file  More... | |
| character(len=80) | eq_m3dc1_filename ='C1.h5' | 
| Name of the M3D-C1 data file.  More... | |
| character(len=100) | eq_g_filename = 'null.eqd' | 
| gqdsk file generated from M3D-C1 data (needed for wall shape and consistency)  More... | |
| real(8) | eq_min_r = 0D0 | 
| real(8) | eq_max_r = 0D0 | 
| real(8) | eq_min_z = 0D0 | 
| real(8) | eq_max_z = 0D0 | 
| Not needed anymore – can be removed.  More... | |
| real(8) | eq_axis_r = 0D0 | 
| real(8) | eq_axis_z = 0D0 | 
| R, Z, B of magnetic axis.  More... | |
| real(8) | eq_x_psi = 0D0 | 
| real(8) | eq_x_z = 1D1 | 
| real(8) | eq_x_r = 1.7D0 | 
| real(8) | eq_x_slope = 0D0 | 
| psi, R, Z of (first) X-point. eq_x_slope = dZ/dR – slope from axis  More... | |
| real(8) | eq_psi_norm = 0D0 | 
| logical | eq_set_x2 = .false. | 
| determine if there is second (upper) X-point to consider. This will be overriden by flx.aif.  More... | |
| real(8) | eq_x2_z = 1D1 | 
| Z value of second (upper) X-point.  More... | |
| real(8) | eq_x2_r = 1.7D0 | 
| R value of second (upper) X-point.  More... | |
| real(8) | eq_x2_slope = 0D0 | 
| slope of second X-point.  More... | |
| real(8) | eq_x2_psi = 0D0 | 
| psi of second X_point  More... | |
| real(8) | eq_out_decay_factor = 1D-1 | 
| profiles decay exponentially to f(sml_outpsi)*decay_factor for psi>sml_outpsi  More... | |
| real(8) | eq_priv_flux_decay_factor = 5D-2 | 
| profiles decay exponentially to f(sml_outpsi)*decay_factor in priv. flux region  More... | |
| real(8) | eq_out_decay_width = 3D-2 | 
| width for exponential decay for psi>sml_outpsi  More... | |
| real(8) | eq_priv_flux_decay_width = 1.5D-2 | 
| width for exponential decay in private flux region  More... | |
| integer | eq_den_rsp_index = 0 | 
| Due to quasineutrality, the density of one species should be obtained from that of the others: specify its index here.  More... | |
| integer | eq_den_rsp_sample_num = 1024 | 
| Density for the reduced spcies (rsp) is constructed from this number of samples.  More... | |
| real(8) | eq_den_rsp_xmax = 1.3D0 | 
| normalized value of psi for domain setting psi_norm = [0, xmax], psi = psi_norm * eq_x_psi  More... | |
| real(8), dimension(:), allocatable | eq_dens_v1 | 
| real(8), dimension(:), allocatable | eq_dens_v2 | 
| real(8), dimension(:), allocatable | eq_dens_v3 | 
| real(8), dimension(:), allocatable | eq_dens_x1 | 
| real(8), dimension(:), allocatable | eq_dens_x2 | 
| real(8), dimension(:), allocatable | eq_dens_x3 | 
| Parameters defining the analytic profile functions of the species densities.  More... | |
| real(8), dimension(:), allocatable | eq_temp_v1 | 
| real(8), dimension(:), allocatable | eq_temp_v2 | 
| real(8), dimension(:), allocatable | eq_temp_v3 | 
| real(8), dimension(:), allocatable | eq_temp_x1 | 
| real(8), dimension(:), allocatable | eq_temp_x2 | 
| real(8), dimension(:), allocatable | eq_temp_x3 | 
| Parameters defining the analytic profile functions of the species temperatures.  More... | |
| real(8), dimension(:), allocatable | eq_flow_v1 | 
| real(8), dimension(:), allocatable | eq_flow_v2 | 
| real(8), dimension(:), allocatable | eq_flow_v3 | 
| real(8), dimension(:), allocatable | eq_flow_x1 | 
| real(8), dimension(:), allocatable | eq_flow_x2 | 
| real(8), dimension(:), allocatable | eq_flow_x3 | 
| Parameters defining the analytic profile functions of the species toroidal flow.  More... | |
| integer, dimension(:), allocatable | eq_dens_shape | 
| integer, dimension(:), allocatable | eq_temp_shape | 
| integer, dimension(:), allocatable | eq_flow_shape | 
| Variable defining the type of analytic function used for density, tempeature and toroidal rotation profiles (-1 for file input)  More... | |
| integer, dimension(:), allocatable | eq_flow_type | 
| Type ID of parallel flow/toroidal rotation (u_||, u_||/R, omega_tor) 0: parallel flow (m/s) is flux function. 1: u_parallel/R is flux function 2: Omega_tor is flux function (rigid body rotation),.  More... | |
| integer, dimension(:), allocatable | eq_dens_diff_shape | 
| integer, dimension(:), allocatable | eq_flow_diff_shape | 
| integer, dimension(:), allocatable | eq_t_diff_shape | 
| integer, dimension(:), allocatable | eq_pinch_v_shape | 
| Variable defining the type of analytic function used for profiles of particle diffusivity, momentum diffusivity, heat conductivity and particle pinch velocity (-1 for file input)  More... | |
| real(8), dimension(:), allocatable | eq_dens_diff_v1 | 
| real(8), dimension(:), allocatable | eq_dens_diff_v2 | 
| real(8), dimension(:), allocatable | eq_dens_diff_v3 | 
| real(8), dimension(:), allocatable | eq_dens_diff_v4 | 
| real(8), dimension(:), allocatable | eq_dens_diff_x1 | 
| real(8), dimension(:), allocatable | eq_dens_diff_x2 | 
| real(8), dimension(:), allocatable | eq_dens_diff_x3 | 
| real(8), dimension(:), allocatable | eq_dens_diff_x4 | 
| real(8), dimension(:), allocatable | eq_dens_diff_x5 | 
| real(8), dimension(:), allocatable | eq_flow_diff_v1 | 
| real(8), dimension(:), allocatable | eq_flow_diff_v2 | 
| real(8), dimension(:), allocatable | eq_flow_diff_v3 | 
| real(8), dimension(:), allocatable | eq_flow_diff_v4 | 
| real(8), dimension(:), allocatable | eq_flow_diff_x1 | 
| real(8), dimension(:), allocatable | eq_flow_diff_x2 | 
| real(8), dimension(:), allocatable | eq_flow_diff_x3 | 
| real(8), dimension(:), allocatable | eq_flow_diff_x4 | 
| real(8), dimension(:), allocatable | eq_flow_diff_x5 | 
| real(8), dimension(:), allocatable | eq_t_diff_v1 | 
| real(8), dimension(:), allocatable | eq_t_diff_v2 | 
| real(8), dimension(:), allocatable | eq_t_diff_v3 | 
| real(8), dimension(:), allocatable | eq_t_diff_v4 | 
| real(8), dimension(:), allocatable | eq_t_diff_x1 | 
| real(8), dimension(:), allocatable | eq_t_diff_x2 | 
| real(8), dimension(:), allocatable | eq_t_diff_x3 | 
| real(8), dimension(:), allocatable | eq_t_diff_x4 | 
| real(8), dimension(:), allocatable | eq_t_diff_x5 | 
| real(8), dimension(:), allocatable | eq_pinch_v_v1 | 
| real(8), dimension(:), allocatable | eq_pinch_v_v2 | 
| real(8), dimension(:), allocatable | eq_pinch_v_v3 | 
| real(8), dimension(:), allocatable | eq_pinch_v_v4 | 
| real(8), dimension(:), allocatable | eq_pinch_v_x1 | 
| real(8), dimension(:), allocatable | eq_pinch_v_x2 | 
| real(8), dimension(:), allocatable | eq_pinch_v_x3 | 
| real(8), dimension(:), allocatable | eq_pinch_v_x4 | 
| real(8), dimension(:), allocatable | eq_pinch_v_x5 | 
| character(len=100), dimension(:), allocatable | eq_dens_file | 
| character(len=100), dimension(:), allocatable | eq_temp_file | 
| character(len=100), dimension(:), allocatable | eq_flow_file | 
| File names for density, temperature and flow input files.  More... | |
| character(len=100), dimension(:), allocatable | eq_dens_diff_file | 
| character(len=100), dimension(:), allocatable | eq_flow_diff_file | 
| character(len=100), dimension(:), allocatable | eq_t_diff_file | 
| character(len=100), dimension(:), allocatable | eq_pinch_v_file | 
| File names for particle, momentum, heat diffusivity, and particle pinch.  More... | |
| integer, dimension(:), allocatable | eq_fg_temp_shape | 
| integer, dimension(:), allocatable | eq_fg_flow_shape | 
| integer, dimension(:), allocatable | eq_fg_flow_type | 
| character(len=100), dimension(:), allocatable | eq_fg_temp_file | 
| character(len=100), dimension(:), allocatable | eq_fg_flow_file | 
| real(8), dimension(:), allocatable | eq_fg_temp_v1 | 
| real(8), dimension(:), allocatable | eq_fg_temp_v2 | 
| real(8), dimension(:), allocatable | eq_fg_temp_v3 | 
| real(8), dimension(:), allocatable | eq_fg_temp_x1 | 
| real(8), dimension(:), allocatable | eq_fg_temp_x2 | 
| real(8), dimension(:), allocatable | eq_fg_temp_x3 | 
| real(8), dimension(:), allocatable | eq_fg_flow_v1 | 
| real(8), dimension(:), allocatable | eq_fg_flow_v2 | 
| real(8), dimension(:), allocatable | eq_fg_flow_v3 | 
| real(8), dimension(:), allocatable | eq_fg_flow_x1 | 
| real(8), dimension(:), allocatable | eq_fg_flow_x2 | 
| real(8), dimension(:), allocatable | eq_fg_flow_x3 | 
| integer, dimension(:), allocatable | eq_mk_temp_shape | 
| integer, dimension(:), allocatable | eq_mk_flow_shape | 
| integer, dimension(:), allocatable | eq_mk_flow_type | 
| character(len=100), dimension(:), allocatable | eq_mk_temp_file | 
| character(len=100), dimension(:), allocatable | eq_mk_flow_file | 
| real(8), dimension(:), allocatable | eq_mk_temp_v1 | 
| real(8), dimension(:), allocatable | eq_mk_temp_v2 | 
| real(8), dimension(:), allocatable | eq_mk_temp_v3 | 
| real(8), dimension(:), allocatable | eq_mk_temp_x1 | 
| real(8), dimension(:), allocatable | eq_mk_temp_x2 | 
| real(8), dimension(:), allocatable | eq_mk_temp_x3 | 
| real(8), dimension(:), allocatable | eq_mk_flow_v1 | 
| real(8), dimension(:), allocatable | eq_mk_flow_v2 | 
| real(8), dimension(:), allocatable | eq_mk_flow_v3 | 
| real(8), dimension(:), allocatable | eq_mk_flow_x1 | 
| real(8), dimension(:), allocatable | eq_mk_flow_x2 | 
| real(8), dimension(:), allocatable | eq_mk_flow_x3 | 
| integer, parameter | eq_mid_r_npsi =50 | 
| For poloidal flux -> midplane R function. Number of evaluation points.  More... | |
| real(8), dimension(eq_mid_r_npsi) | eq_mid_r_psi = 0D0 | 
| For poloidal flux -> midplane R function. Function data.  More... | |
| real(8) | eq_mid_r_dp = 0D0 | 
| real(8), parameter | epsil_psi = 1D-5 | 
| integer, parameter | ftn_lin_n =1000 | 
| logical, parameter | use_ftn_lin =.true. | 
| type(eq_ftn_type), dimension(0:ptl_nsp_max), target | eq_den | 
| type(eq_ftn_type), dimension(0:ptl_nsp_max), target | eq_temp | 
| type(eq_ftn_type), dimension(0:ptl_nsp_max), target | eq_flow | 
| type(eq_ftn_type), dimension(0:ptl_nsp_max), target | eq_fg_temp | 
| type(eq_ftn_type), dimension(0:ptl_nsp_max) | eq_dens_diff | 
| type(eq_ftn_type), dimension(0:ptl_nsp_max) | eq_t_diff | 
| type(eq_ftn_type), dimension(0:ptl_nsp_max) | eq_flow_diff | 
| type(eq_ftn_type), dimension(0:ptl_nsp_max) | eq_pinch_v | 
Plasma EQuilibrium module (prefix EQ) (1) Magnetic equilibrium information (from eqd file usually) (2) Density and temperature (+flow) profiles (from .prf file)
| real(8) function eq_module::eq_dftn | ( | real(8) | p, | 
| real(8) | r, | ||
| real(8) | z, | ||
| type(eq_ftn_type) | ftn | ||
| ) | 


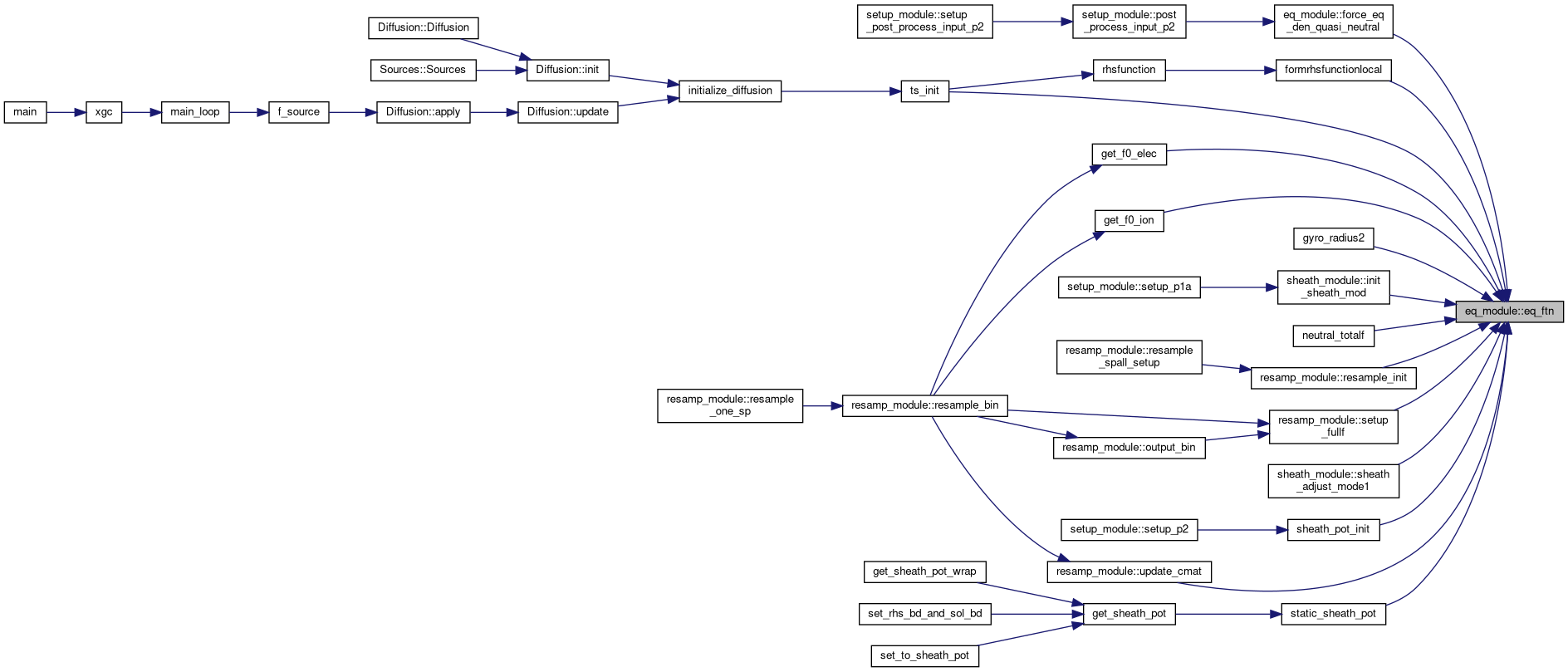
| recursive real(8) function eq_module::eq_ftn | ( | real(8) | p, | 
| real(8) | r, | ||
| real(8) | z, | ||
| type(eq_ftn_type) | ftn | ||
| ) | 


| subroutine eq_module::eq_ftn_setup | ( | type(eq_ftn_type) | ftn | ) | 
setup eq_ftn functions ftnshape determines analytic function shape. (-1 is for file input). shape 0: constant. return v1 shape 1: hyperbolic tanh. x1 - center of hyperbolic tanh, x2 - width of tanh v1 - pedestal top (left), v2 - pedestal bottom (right) shape 2: linear function line which passes (x1,v1), (x1+x2,v2). x2 is delta shape 3: exponential tanh. A * exp(B * w tanh( (r0-r)/w)) x1 = r0, x2 = w, x3=w/B, v1 = A, v2 = B shape 4: modified hyperbolic tanh : sqrt linear + tanh


| subroutine eq_module::eq_ftn_type_allocation | ( | integer, intent(in) | isp, | 
| integer, intent(in) | nsp | ||
| ) | 

| subroutine eq_module::force_eq_den_quasi_neutral | ( | integer, intent(in) | spi, | 
| integer, intent(in) | spn, | ||
| real (8), dimension(spi:spn), intent(in) | charge | ||
| ) | 


| subroutine eq_module::ftn_derivative | ( | type (ezspline1_r8) | spl, | 
| real (8) | psi, | ||
| integer | der, | ||
| real (8) | val | ||
| ) | 

| subroutine eq_module::ftn_derivative_lin | ( | type (lin_interp) | lin, | 
| real (8) | psi, | ||
| real (8) | val | ||
| ) | 

| subroutine eq_module::ftn_evaluation | ( | type (ezspline1_r8) | spl, | 
| real (8) | psi, | ||
| real (8) | val | ||
| ) | 

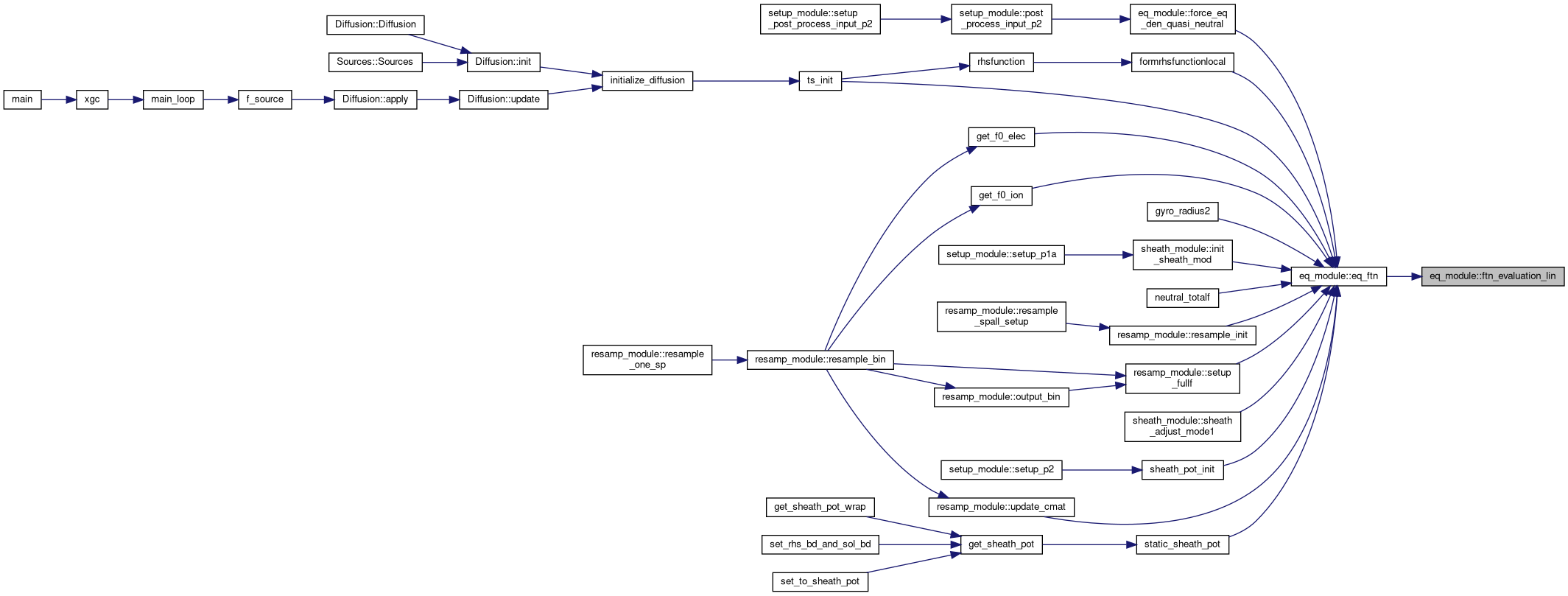
| subroutine eq_module::ftn_evaluation_lin | ( | type (lin_interp) | lin, | 
| real (8) | psi, | ||
| real (8) | val | ||
| ) | 

| subroutine eq_module::init_ftn_lin | ( | type(eq_ftn_type) | ftn | ) | 


| subroutine eq_module::init_ftn_spline | ( | type(eq_ftn_type) | ftn | ) | 

| subroutine eq_module::init_ftn_spline_with_data | ( | type(eq_ftn_type) | ftn, | 
| integer, intent(in) | num, | ||
| real (8), dimension(num), intent(in) | psi_in, | ||
| real (8), dimension(num), intent(in) | var | ||
| ) | 

| logical function eq_module::is_rgn1 | ( | real (8) | r, | 
| real (8) | z, | ||
| real (8) | psi | ||
| ) | 

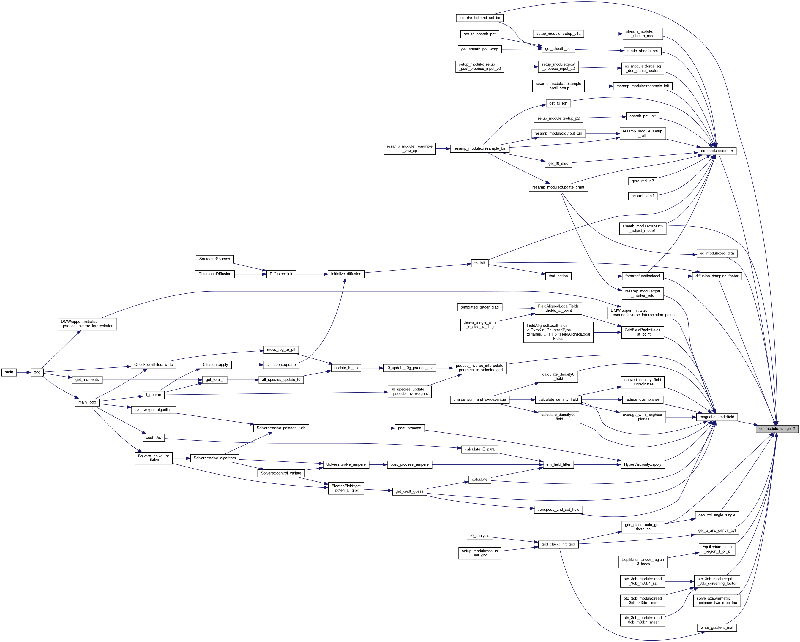
| logical function eq_module::is_rgn12 | ( | real (8) | r, | 
| real (8) | z, | ||
| real (8) | psi | ||
| ) | 

| real (8), parameter eq_module::epsil_psi = 1D-5 | 
| real (8) eq_module::eq_axis_r = 0D0 | 
| real (8) eq_module::eq_axis_z = 0D0 | 
R, Z, B of magnetic axis.
| type(eq_ftn_type), dimension(0:ptl_nsp_max), target eq_module::eq_den | 
| integer eq_module::eq_den_rsp_index = 0 | 
Due to quasineutrality, the density of one species should be obtained from that of the others: specify its index here.
| integer eq_module::eq_den_rsp_sample_num = 1024 | 
Density for the reduced spcies (rsp) is constructed from this number of samples.
| real (8) eq_module::eq_den_rsp_xmax = 1.3D0 | 
normalized value of psi for domain setting psi_norm = [0, xmax], psi = psi_norm * eq_x_psi
| type(eq_ftn_type), dimension(0:ptl_nsp_max) eq_module::eq_dens_diff | 
| character (len=100), dimension(:), allocatable eq_module::eq_dens_diff_file | 
| integer, dimension(:), allocatable eq_module::eq_dens_diff_shape | 
| real (8), dimension(:), allocatable eq_module::eq_dens_diff_v1 | 
| real (8), dimension(:), allocatable eq_module::eq_dens_diff_v2 | 
| real (8), dimension(:), allocatable eq_module::eq_dens_diff_v3 | 
| real (8), dimension(:), allocatable eq_module::eq_dens_diff_v4 | 
| real (8), dimension(:), allocatable eq_module::eq_dens_diff_x1 | 
| real (8), dimension(:), allocatable eq_module::eq_dens_diff_x2 | 
| real (8), dimension(:), allocatable eq_module::eq_dens_diff_x3 | 
| real (8), dimension(:), allocatable eq_module::eq_dens_diff_x4 | 
| real (8), dimension(:), allocatable eq_module::eq_dens_diff_x5 | 
| character (len=100), dimension(:), allocatable eq_module::eq_dens_file | 
| integer, dimension(:), allocatable eq_module::eq_dens_shape | 
| real (8), dimension(:), allocatable eq_module::eq_dens_v1 | 
| real (8), dimension(:), allocatable eq_module::eq_dens_v2 | 
| real (8), dimension(:), allocatable eq_module::eq_dens_v3 | 
| real (8), dimension(:), allocatable eq_module::eq_dens_x1 | 
| real (8), dimension(:), allocatable eq_module::eq_dens_x2 | 
| real (8), dimension(:), allocatable eq_module::eq_dens_x3 | 
Parameters defining the analytic profile functions of the species densities.
| character (len=100), dimension(:), allocatable eq_module::eq_fg_flow_file | 
| integer, dimension(:), allocatable eq_module::eq_fg_flow_shape | 
| integer, dimension(:), allocatable eq_module::eq_fg_flow_type | 
| real (8), dimension(:), allocatable eq_module::eq_fg_flow_v1 | 
| real (8), dimension(:), allocatable eq_module::eq_fg_flow_v2 | 
| real (8), dimension(:), allocatable eq_module::eq_fg_flow_v3 | 
| real (8), dimension(:), allocatable eq_module::eq_fg_flow_x1 | 
| real (8), dimension(:), allocatable eq_module::eq_fg_flow_x2 | 
| real (8), dimension(:), allocatable eq_module::eq_fg_flow_x3 | 
| type(eq_ftn_type), dimension(0:ptl_nsp_max), target eq_module::eq_fg_temp | 
| character (len=100), dimension(:), allocatable eq_module::eq_fg_temp_file | 
| integer, dimension(:), allocatable eq_module::eq_fg_temp_shape | 
| real (8), dimension(:), allocatable eq_module::eq_fg_temp_v1 | 
| real (8), dimension(:), allocatable eq_module::eq_fg_temp_v2 | 
| real (8), dimension(:), allocatable eq_module::eq_fg_temp_v3 | 
| real (8), dimension(:), allocatable eq_module::eq_fg_temp_x1 | 
| real (8), dimension(:), allocatable eq_module::eq_fg_temp_x2 | 
| real (8), dimension(:), allocatable eq_module::eq_fg_temp_x3 | 
| character (len=80) eq_module::eq_filename ='eq.h5' | 
eq_filename is the name of the eqd input (output for M3D-C1 input) file
| type(eq_ftn_type), dimension(0:ptl_nsp_max), target eq_module::eq_flow | 
| type(eq_ftn_type), dimension(0:ptl_nsp_max) eq_module::eq_flow_diff | 
| character (len=100), dimension(:), allocatable eq_module::eq_flow_diff_file | 
| integer, dimension(:), allocatable eq_module::eq_flow_diff_shape | 
| real (8), dimension(:), allocatable eq_module::eq_flow_diff_v1 | 
| real (8), dimension(:), allocatable eq_module::eq_flow_diff_v2 | 
| real (8), dimension(:), allocatable eq_module::eq_flow_diff_v3 | 
| real (8), dimension(:), allocatable eq_module::eq_flow_diff_v4 | 
| real (8), dimension(:), allocatable eq_module::eq_flow_diff_x1 | 
| real (8), dimension(:), allocatable eq_module::eq_flow_diff_x2 | 
| real (8), dimension(:), allocatable eq_module::eq_flow_diff_x3 | 
| real (8), dimension(:), allocatable eq_module::eq_flow_diff_x4 | 
| real (8), dimension(:), allocatable eq_module::eq_flow_diff_x5 | 
| character (len=100), dimension(:), allocatable eq_module::eq_flow_file | 
File names for density, temperature and flow input files.
| integer, dimension(:), allocatable eq_module::eq_flow_shape | 
Variable defining the type of analytic function used for density, tempeature and toroidal rotation profiles (-1 for file input)
| integer, dimension(:), allocatable eq_module::eq_flow_type | 
Type ID of parallel flow/toroidal rotation (u_||, u_||/R, omega_tor) 0: parallel flow (m/s) is flux function. 1: u_parallel/R is flux function 2: Omega_tor is flux function (rigid body rotation),.
| real (8), dimension(:), allocatable eq_module::eq_flow_v1 | 
| real (8), dimension(:), allocatable eq_module::eq_flow_v2 | 
| real (8), dimension(:), allocatable eq_module::eq_flow_v3 | 
| real (8), dimension(:), allocatable eq_module::eq_flow_x1 | 
| real (8), dimension(:), allocatable eq_module::eq_flow_x2 | 
| real (8), dimension(:), allocatable eq_module::eq_flow_x3 | 
Parameters defining the analytic profile functions of the species toroidal flow.
| character (len=100) eq_module::eq_g_filename = 'null.eqd' | 
gqdsk file generated from M3D-C1 data (needed for wall shape and consistency)
| character (len=80) eq_module::eq_m3dc1_filename ='C1.h5' | 
Name of the M3D-C1 data file.
| real (8) eq_module::eq_max_r = 0D0 | 
| real (8) eq_module::eq_max_z = 0D0 | 
Not needed anymore – can be removed.
| real (8) eq_module::eq_mid_r_dp = 0D0 | 
| integer, parameter eq_module::eq_mid_r_npsi =50 | 
For poloidal flux -> midplane R function. Number of evaluation points.
| real (8), dimension(eq_mid_r_npsi) eq_module::eq_mid_r_psi = 0D0 | 
For poloidal flux -> midplane R function. Function data.
| real (8) eq_module::eq_min_r = 0D0 | 
| real (8) eq_module::eq_min_z = 0D0 | 
| character (len=100), dimension(:), allocatable eq_module::eq_mk_flow_file | 
| integer, dimension(:), allocatable eq_module::eq_mk_flow_shape | 
| integer, dimension(:), allocatable eq_module::eq_mk_flow_type | 
| real (8), dimension(:), allocatable eq_module::eq_mk_flow_v1 | 
| real (8), dimension(:), allocatable eq_module::eq_mk_flow_v2 | 
| real (8), dimension(:), allocatable eq_module::eq_mk_flow_v3 | 
| real (8), dimension(:), allocatable eq_module::eq_mk_flow_x1 | 
| real (8), dimension(:), allocatable eq_module::eq_mk_flow_x2 | 
| real (8), dimension(:), allocatable eq_module::eq_mk_flow_x3 | 
| character (len=100), dimension(:), allocatable eq_module::eq_mk_temp_file | 
| integer, dimension(:), allocatable eq_module::eq_mk_temp_shape | 
| real (8), dimension(:), allocatable eq_module::eq_mk_temp_v1 | 
| real (8), dimension(:), allocatable eq_module::eq_mk_temp_v2 | 
| real (8), dimension(:), allocatable eq_module::eq_mk_temp_v3 | 
| real (8), dimension(:), allocatable eq_module::eq_mk_temp_x1 | 
| real (8), dimension(:), allocatable eq_module::eq_mk_temp_x2 | 
| real (8), dimension(:), allocatable eq_module::eq_mk_temp_x3 | 
| real (8) eq_module::eq_out_decay_factor = 1D-1 | 
profiles decay exponentially to f(sml_outpsi)*decay_factor for psi>sml_outpsi
| real (8) eq_module::eq_out_decay_width = 3D-2 | 
width for exponential decay for psi>sml_outpsi
| type(eq_ftn_type), dimension(0:ptl_nsp_max) eq_module::eq_pinch_v | 
| character (len=100), dimension(:), allocatable eq_module::eq_pinch_v_file | 
File names for particle, momentum, heat diffusivity, and particle pinch.
| integer, dimension(:), allocatable eq_module::eq_pinch_v_shape | 
Variable defining the type of analytic function used for profiles of particle diffusivity, momentum diffusivity, heat conductivity and particle pinch velocity (-1 for file input)
| real (8), dimension(:), allocatable eq_module::eq_pinch_v_v1 | 
| real (8), dimension(:), allocatable eq_module::eq_pinch_v_v2 | 
| real (8), dimension(:), allocatable eq_module::eq_pinch_v_v3 | 
| real (8), dimension(:), allocatable eq_module::eq_pinch_v_v4 | 
| real (8), dimension(:), allocatable eq_module::eq_pinch_v_x1 | 
| real (8), dimension(:), allocatable eq_module::eq_pinch_v_x2 | 
| real (8), dimension(:), allocatable eq_module::eq_pinch_v_x3 | 
| real (8), dimension(:), allocatable eq_module::eq_pinch_v_x4 | 
| real (8), dimension(:), allocatable eq_module::eq_pinch_v_x5 | 
| real (8) eq_module::eq_priv_flux_decay_factor = 5D-2 | 
profiles decay exponentially to f(sml_outpsi)*decay_factor in priv. flux region
| real (8) eq_module::eq_priv_flux_decay_width = 1.5D-2 | 
width for exponential decay in private flux region
| real (8) eq_module::eq_psi_norm = 0D0 | 
| logical eq_module::eq_set_x2 = .false. | 
determine if there is second (upper) X-point to consider. This will be overriden by flx.aif.
| type(eq_ftn_type), dimension(0:ptl_nsp_max) eq_module::eq_t_diff | 
| character (len=100), dimension(:), allocatable eq_module::eq_t_diff_file | 
| integer, dimension(:), allocatable eq_module::eq_t_diff_shape | 
| real (8), dimension(:), allocatable eq_module::eq_t_diff_v1 | 
| real (8), dimension(:), allocatable eq_module::eq_t_diff_v2 | 
| real (8), dimension(:), allocatable eq_module::eq_t_diff_v3 | 
| real (8), dimension(:), allocatable eq_module::eq_t_diff_v4 | 
| real (8), dimension(:), allocatable eq_module::eq_t_diff_x1 | 
| real (8), dimension(:), allocatable eq_module::eq_t_diff_x2 | 
| real (8), dimension(:), allocatable eq_module::eq_t_diff_x3 | 
| real (8), dimension(:), allocatable eq_module::eq_t_diff_x4 | 
| real (8), dimension(:), allocatable eq_module::eq_t_diff_x5 | 
| type(eq_ftn_type), dimension(0:ptl_nsp_max), target eq_module::eq_temp | 
| character (len=100), dimension(:), allocatable eq_module::eq_temp_file | 
| integer, dimension(:), allocatable eq_module::eq_temp_shape | 
| real (8), dimension(:), allocatable eq_module::eq_temp_v1 | 
| real (8), dimension(:), allocatable eq_module::eq_temp_v2 | 
| real (8), dimension(:), allocatable eq_module::eq_temp_v3 | 
| real (8), dimension(:), allocatable eq_module::eq_temp_x1 | 
| real (8), dimension(:), allocatable eq_module::eq_temp_x2 | 
| real (8), dimension(:), allocatable eq_module::eq_temp_x3 | 
Parameters defining the analytic profile functions of the species temperatures.
| real (8) eq_module::eq_x2_psi = 0D0 | 
psi of second X_point
| real (8) eq_module::eq_x2_r = 1.7D0 | 
R value of second (upper) X-point.
| real (8) eq_module::eq_x2_slope = 0D0 | 
slope of second X-point.
| real (8) eq_module::eq_x2_z = 1D1 | 
Z value of second (upper) X-point.
| real (8) eq_module::eq_x_psi = 0D0 | 
| real (8) eq_module::eq_x_r = 1.7D0 | 
| real (8) eq_module::eq_x_slope = 0D0 | 
psi, R, Z of (first) X-point. eq_x_slope = dZ/dR – slope from axis
| real (8) eq_module::eq_x_z = 1D1 | 
| integer, parameter eq_module::ftn_lin_n =1000 | 
| logical, parameter eq_module::use_ftn_lin =.true. |